SEAP
OVERVIEW
An introspective program that teaches youth to empathize with people of different backgrounds through concealed, yet extremely engaging activities and games. It is a 4 week immersive experience that enables students to unlearn their prejudices and help seep into a better understanding of them.
DURATION
PROJECT CATEGORY
3 Months
Design for Social Change | User Research
PROBLEM OVERVIEW
Over the last many years, there have been numerous cultural and social shifts in many areas and hence the various societies have developed certain philosophies and considerations on gender that are indirectly forced and further ingrained in individuals.
Consequently, the biased mentality has been profoundly instilled in the mindsets of individuals. This is because, since our birth, we begin to notice both verbal and non-verbal prejudiced actions that shape up our ideology due to the pre-existing biases of parents, society, and educational institutions towards different genders.
This takes away one's opportunity to frame our own mindset and ideologies subsequently falling prey to all the encompassing patterns of biases at an early age.
GENDER INEQUALITY
Over the last century, there has been a sudden rise in gender-based crimes worldwide. Before that, either crimes weren't reported, or the crime in itself was considered 'normal' as a set ideology of prejudiced mindset has been deeply ingrained in our society.
To be more efficient and delve deep into prejudices, we had to pick one basis of prejudice. We chose Gender. Choosing one type of prejudice and combating it is more focus-oriented and hence more efficient.
Considering the Indian households wherein hetero-normative family structures are the most ubiquitous; and on appearance, gender feels as the most distinguished feature, we chose gender as the basis of prejudice.

PRE-CONCEIVED NOTIONS: WHY DO CHILDREN PREJUDICE?
A person prejudices based on the mind's tendency to categorize everything and make it simpler. Hence, if they associate a negative trait with one person, then the entire demographic that resembles that person gets automatically branded as such.
Babies begin to associate gender identity with people at an early age of 18 months. Therefore it became important to understand and map the different basis of why do children prejudice and how it shapes their mentality.
Children were chosen as the broad user set, as they have a flexible learning curve and due to the fact that it gets difficult to break the loop or adopt new ideologies in the adulthood. To better understand the "WHY" behind the prejudice two hypothesis based cycles on the different basis of prejudice were developed: the experience cycle and the parent cycle.

.jpg)
Ever since a child is born, one is exposed to the ideologies and mindsets of our parents. According to studies children start to recognize prejudices as early as the age of 6 months. Hence a parents ideologies influences one's thoughts and ideas to a great extent.
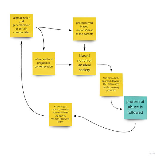
PROBLEM ECOSYSTEM: FINDING THE CRUX
After analyzing the research a few conclusions were drawn to get to the problem and its root cause. This landed us with our problem statement and two major factors of prejudice to work upon.
Problem Statement: "Lack of guidance for children to not prejudice among people of different sections based on stereotypes or preconceived notions."
The crux of the problem rests majorly on two factors:

Lack of Empathy

Ignorance
PRIMARY RESEARCH: USER INTERVIEWS
Once landed at the problem statement it was now important to gather real life stories and instances to draw insights. The demographic we chose were teenagers and young adults.
17
Number of people were interviewed
15.5
Hours of interview recording was revisited
20+
Topics were covered
in the interviews
KEY AREAS COVERED IN THE INTERVIEW
Childhood memories, toys, shows, siblings
Peer pressures, school rules, dating life
Interaction with people in school
Understanding of gender roles, power dynamic
Relationship with parents: now and before
Information intake: sources, frequency, interest
SIGNIFICANT QUOTES



"I started recognizing & appreciating the differences of other genders after I started dating."



"The kids in my class used to call each other chhakka as an insult, every week there was a new target"
"I used to do it too, otherwise they would call me it"
"As the man of the house, I'm given certain outside tasks such as banking by my father. My sister is not expected to carry those tasks out."
"When Hermione punches Draco in the third book, that is my favorite part"
"I do not discuss my views with my family. My visits to home are limited, and a discussion would only lead to unnecessary conflict."
"School life is harder for girls as they're criticized for everything there."
"The ideology of parents can't be changed at this point. They've lived more than half of their life and have experienced lots of things along the way. They don't and won't care for equality as much as the new generation, as they've accustomed themselves to it."
Following all the interviews, we sat down to condense the information together. A Thematic Analysis approach was used and the information was broken down broadly into: Parent influence, peer influence, extended family, school, environment, content consumption, age milestones, etc. Further relations were drawn between different themes and the major insights were extracted.
FINAL INSIGHTS
Communication and exposure of the other gender increases confidence to talk and understand their similarities and differences better
The content that is consumed in childhood sets the tone for our future ideology
Incomplete information causes increased curiosity which then heightens chances of believing consuming and incorrect information
Our thoughts usually get influenced by the people with whom we constantly surround ourselves with
People are more accepting of female exhibiting masculine behavior contrasting to effeminate males
If something discriminating happens to you, then you take it individually upon yourself, rather than a group/ gender thing
AGE CLASSIFICATION: WHAT HAPPENS WHEN?
As a part of synthesis of information, we also condensed behavioral changes that take place at different ages. This was done so to target down on our user set for the solution.
2-6 YEARS
7-10 YEARS
11-13 YEARS
14-18 YEARS
Mostly Influenced by:
Parents
Mostly Influenced by:
Parents + School
Mostly Influenced by:
School + Peers
Mostly Influenced by:
Parents + School + Peers + Idols
-
Parent's opinion forms the mold for their thinking.
-
They pick up on both verbal and non-verbal communication, and are able to identify their meaning.
-
The books, movies and toys are as per the wishes of the parents, and what is gifted to them by the relatives
-
Start to become more social due to school.
-
Build individual identities based on likes and dislikes which are in accordance with parents.
-
School activities (parents' introduction) are an introduction to child's understanding of other family dynamics
-
The content consumption is as per the developing interests of the child, along with the approval of the parent.
-
Often accredited to being the 'rebellion' stage, as children enter the adolescent age and start to explore world around them differently.
-
Peer influence is more than that of parent influence, in order to 'fit in', and not get bullied.
-
The content consumption is as per what is trending and what is usually socially acceptable by the peers. It is usually edgy, adult content which is not in accordance to parents' interests.
-
An extension of the last stage; no longer view the world as a detached entity and try to understand their role as a participant.
-
The ideology developed over the past few years accumulate at this stage, to form the base ideology for mostly the rest of the life.
-
The content consumption is as per the interests of the child and what will help them grow, as a person and professionally.
TARGET USET SET: 14-17 YEAR OLDS
The ideal age group that we decided to cater to is age 14-17 years old.
This is because, it is at this stage that critical cognitive development takes place. As per our interviews, people grew more aware of the outside world at the onset of 9th class due to the history subject.
Moreover, since there is an accumulation of all ideologies at this stage, the mind is responsive to all schools of thought.
The solution will cater to all students that lie in this age group, which is why there is no 1 definite persona, but the features of the entire age group.
DESIGN DIRECTION: HOW MIGHT WE?
For the 6 insights that we gathered, we brainstormed extensively, first individually and then as a group, about the possible design directions we could cater to. Some HMWs were grouped while some were removed due to the narrow scope of understanding.
IDEATION
In addition, the How Might We statements were translated into a collection of workable ideas and principles that were more solid and straightforward in nature as to the chosen context and the area of design for equality. These covered a wide range of the spectrum, from the realistic and practical concepts for the near future to the wild ideas and concepts for a more long-sighted and uncertain future.
To select the idea to go ahead with, we placed all the ideas on an impact-feasibility graph collectively.
By impact, we mean the effectiveness of the idea itself, and by feasibility, we talk about the constraints of this project and the surrounding environment as well. After placing, we arrived at our chosen solution.
.jpg)

06
31
INSIGHTS
19
01
HMWs
IDEAS
SOLUTION

SEAP PROGRAM
SE4P is an introspective program that teaches youth to empathise with people of different backgrounds through concealed, yet extremely engaging activities and games. It is a 4 week immersive experience that enables students to unlearn their prejudices and biases regarding genders and help seep in a better understanding of them.

WHY SEAP ?

DETAILS
SE4P is for children of the age group 14-17 when they are developing logical and abstract thinking. In collaboration with the Ministry of Education and under the directive of UN Sustainable Development Goal 5 (Gender Equality and Women’s Empowerment), it will be a fully-funded mandatory program that will be run for classes IX and XI in all schools. The program will begin at the start of the session and go on for 4 weeks.

WEEKELY THEMES




WEEK 1: AWARENESS
DAY 1
DAY 2
DAY 3
DAY 4
DAY 5
Emulate your teammate in an embarrassing situation based on your first impression and assumptions
Draw the profession written on the card. Bonus point if you switch the stereotyped gender
A Rapid Fire standoff where a profession is to be linked with names of any 5 people
An engaging dialogue on stereotypes, gender roles, and the importance of counter stereotyping
An engaging dialogue on stereotypes, gender roles, and the importance of counter stereotyping

REDRAWING
THE BALANCED
The key values that are being focused in this week are:
1. Awareness about gender stereotyping and roles
2. The efficiency of counter stereotyping
3. To not genderise a profession
4. Promote children to take seemingly unconventional career paths
WEEK 2: EQUITY AND EQUALITY
DAY 1
DAY 2
DAY 3
DAY 4
DAY 5
Emulate your team mate and their mannerisms in an embarrassing situation based on what you learned in Week 1
Colour the image given to you only by the colours that your coordinator has given you
Colour the image given to you using colours of your choice and compare with the previous day
An engaging dialogue on the importance of promoting gender equity to achieve gender equality
A postcard to yourself detailing your experience over the last week and drawbacks of your teammates
THINK
COLOUR
The key values that are being focused in this week are:
1. Difference and dependence of both on each other
2. Promotion of equity to achieve equality
3. Echoing of similar thought for other underprivileged sectors
4. To make people understand their privileges' that places them in a favorable position in the system than others
WEEK 3: POWER DYNAMIC
DAY 1
DAY 2
DAY 3
DAY 4
DAY 5
Emulate your teammate and how they would act if they're sick and asking for extra revision from teacher vs when you're sick
A privileges' game wherein 4 characters of different social statuses climb stairs of power as per their social standings
Draw out colour specific Jenga pieces based on the power you've allotted to genders in specified scenarios and see how they topple
An engaging dialogue on power-sharing and power dynamics between the gender sphere
A postcard to yourself detailing your experience over the last week and appreciation of your teammates
ONE UNDER THE
OTHER
IS THIS REALLY EQUALITY?
The key values that are being focused in this week are:
1. To inculcate understanding of power that comes associated with every gender
2. To shift from a 'power distribution' mentality to a 'power sharing'
3. To better understand the systematic inconsistencies that victimizes the perpetrators


WEEK 4: SELF REFLECTION
DAY 1
DAY 2
DAY 3
DAY 4
DAY 5
Emulate your teammate as a class monitor when teacher is present and not present. Also, create a new you in a biased situation based on the learnings
Note 5 praising and critiquing points of your teammates, and improve where you think you lack from their perspective
An engaging dialogue on self-reflection and introspection into the qualities and biases one develops
A presentation encompassing your journey through the program in terms of your learnings and understanding and change in perception
A postcard to yourself detailing your experience over the past week and changes you may have seen in yourself
SELF
INTROSPECTION
The key values that are being focused in this week are:
1. To truly seep in the information that has been imparted the past 3 weeks.
2. To introspect deeply on their shortcomings in terms of ignorance and empathy
3. To give them a chance to reinvent themselves

PRIMARY USER TESTING
To understand the needs of our user set better, we employed primary testing at a fairly early stage.
We proposed the idea in detail to one of our team mate's sibling, Prisha Singh, to gather her insights on the program.
Her candid responses helped shape us the program even better, in terms of the activities conducted, the duration, and the order in which they should be conducted.
WHY DO WE THINK IT WILL WORK?

PHASE WISE ROLLOUT: START SMALL, GROW BIG
Since it is a sensitive program that would require huge amount of funds, time, and energy from all stakeholders, the program will follow the design process of continuous testing and iterating.
Given below is the Phase wise rollout of the program, that will move down every stage if and only if success is achieved at all previous stages.

THE RIPPLE EFFECT
Since ignorance and lack of empathy lie at the very crux of any prejudice, targeting on even one will have an overall ripple effect that will aid in eradication of others.

FUTURE SCOPE
A discussion with a child psychologist
regarding negative and positive impact
of the activities involved.
Approach different schools
for running the program at
the initial phases.
Make the program more inclusive
for different audiences to
participate.
Make the program environment
free, so as to make it available
in the online medium as well.
.jpg)